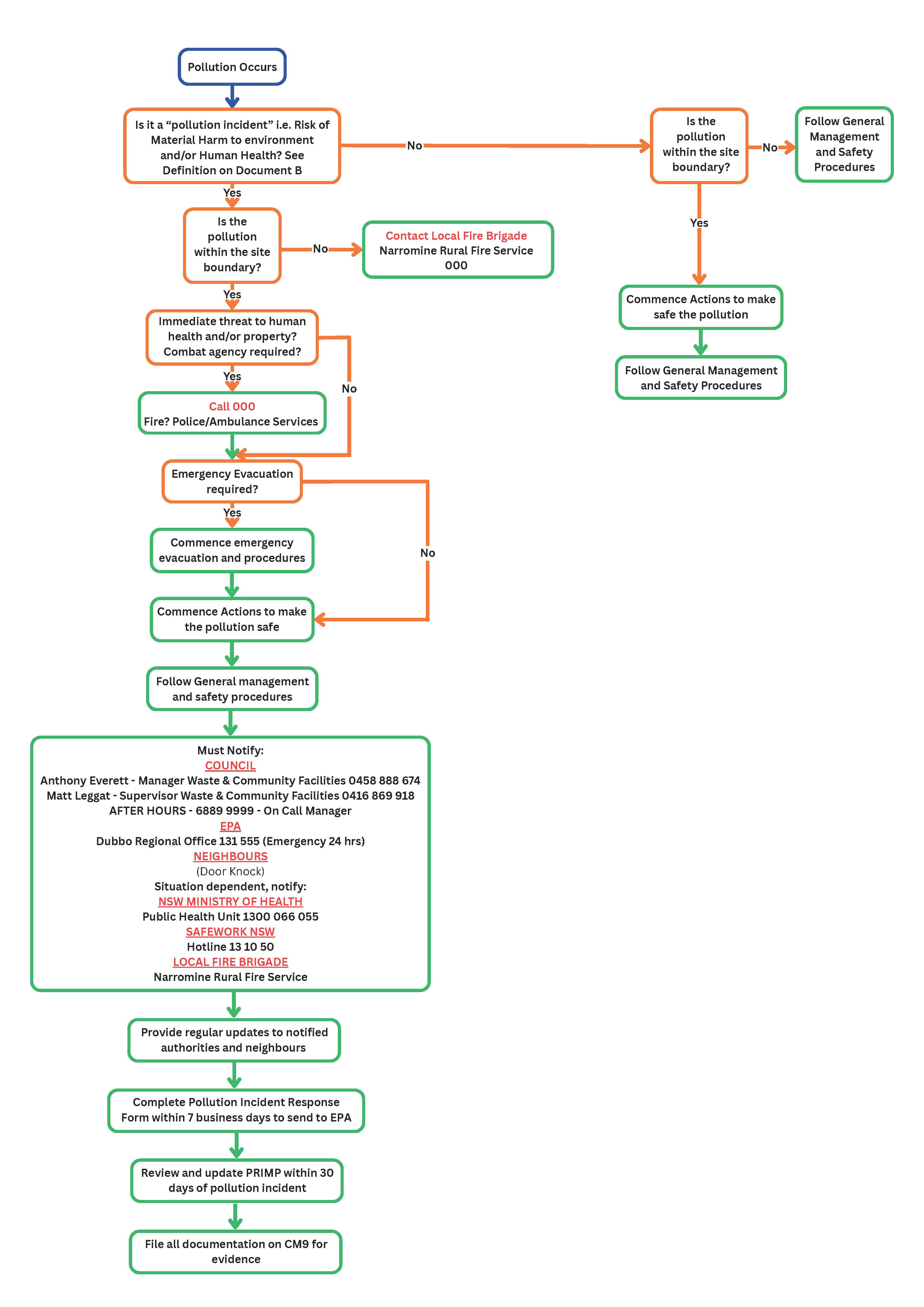
Pollution Incident Response Management Plan
In accordance with recent changes to Environment Protection legislation, Council has prepared a Pollution Incident Response Management Plan. These changes are designed to improve the way pollution incidents are reported, managed and communicated.

